[相続]
【2026年法改正】相続登記後の営業DMが届かなくなる理由とは?仕組みと背景を徹底解説
- 投稿:2025年07月30日
※動画でも解説していますので是非ご覧ください。チャンネル登録もよろしくお願いします!!
目次
相続登記後に営業DMが届いていた理由とは?
「なぜ相続登記を終えたタイミングで不動産会社からDMが届くの?」 多くの方が疑問に思うところです。
● 行政文書開示請求とは?
不動産会社は行政文書開示請求という制度を利用していました。 これは、法務局に対して不動産登記の受付帳を開示請求できる仕組みです。
受付帳には以下の情報が記載されています。
- どの不動産でどんな登記申請があったか
- 登記の受付日
これにより、不動産業者は最近相続登記をした不動産を把握し、名簿を作成してDMを送付していました。
司法書士は情報を漏らしていない!
「司法書士にしか情報を伝えていないのに、DMが届くのはなぜ?」と疑う方もいますが、司法書士は情報を漏らしていません。
情報は合法的に、行政文書の開示請求手続きを通じて取得されていました。この誤解により司法書士が責められることもあり、業界でも問題視されていました。
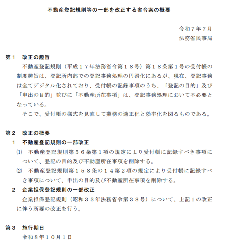
2026年10月からの法改正で何が変わる?
法務省の発表によると、2026年10月1日から不動産登記の受付帳の一部情報が非開示になります。

● 具体的な変更点
- 相続登記などどのような登記申請がされたかが分からなくなる
- 営業目的の情報取得が事実上不可能になる
この結果、相続登記後に届いていた営業DMはほぼなくなる見込みです。
なぜこの改正が必要だったのか?
当初、行政文書の開示は取引の安全などのために認められていました。しかし、実際には…
- 法務局以外を含めた行政文書全体で開示請求の約6割が不動産登記受付帳
- その大半が営業目的で使用
という現状があり、制度の趣旨を逸脱していました。さらに個人情報保護の観点からも問題視され、司法書士会などからも要望が出ていました。
この法改正の影響は?
● 一般の方のメリット
- 迷惑なDMが届かなくなる
- 個人情報の保護が強化される
● 不動産業者のデメリット
- 主要な営業手法が封じられる
- 新しい集客手法の検討が必要
まとめ:相続登記後のDMはなくなる
・2026年10月1日以降、相続登記後に営業DMは届かなくなる
・個人にとっては朗報だが、業界にとっては大きな変革期
・不動産会社は、新たな営業戦略を構築する必要あり